河北省计量测试学会
网站首页
学会介绍
学会简介
党建工作
机构设置
学会章程
会费标准
学会负责人
行业工作委员会
计量专业委员会
专家委员会
汇款信息
联系我们
信息公告
综合信息
法律法规
培训信息
培训信息
考核信息
考核信息
下载中心
表格下载
课件下载
检定项目分类
收费标准
信息公告
文件下载
注册计量师报名回执
会员之家
会员列表
会员权责
会员风采
入会流程
注册计量师
信息公布
计量天地
计量知识
培训视频
培训视频
注册计量师
信息公布
热点新闻
更多>>
2026年,河北计量工作这么干!
全省市场监管系统计量工作座谈会召开
人力资源社会保障部办公厅关于2026年度专业技术人员职业资格考试工作计划及有关事项的通知
精准对接需求 深挖服务潜能 河北省计量测试学会深入会员单位走访
医疗计量行业工作委员会召开线上座谈会
关于征集标准物质有关单位信息的函
凝聚共识 协同共进 河北省专业计量站站长座谈会暨 计量技术人员学术交流会在石家庄举行
河北省计量测试学会 计量行业工作委员会座谈会在石家庄召开
信息公布
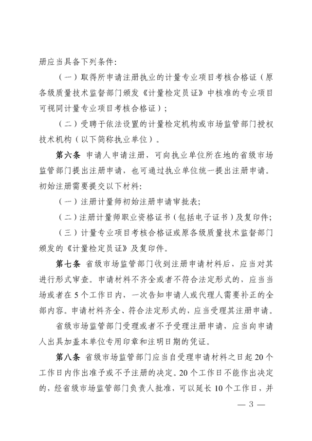
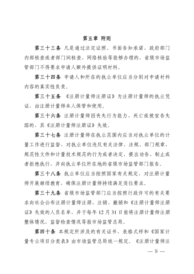
市场监管总局关于发布《注册计量师注册管理规定》的公告
友情链接
河北省市场监督管理局
河北省计量监督检测研究院
石家庄市市场监督管理局
河北省民政厅
河北省科学技术协会
中启计量体系认证中心
河北省科学技术厅
中国计量协会
中国计量测试学会
定量包装抽检管理平台